Please be sure you are aware of the freight terms established with the URBN buying team(s).
The routing guide that vendors are required to follow for all booking/routing information correspond with the established freight terms on your Purchase Order.

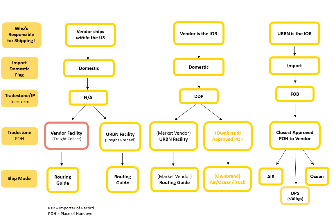
N/A (US Domestic) – N/A is not an Incoterm however will be selected to designate vendors where an international incoterm does not apply. An Incoterm does not apply to shipments fulfilled within the United States.
FOB - International shipments where URBN is the Importer of Record. The URBN Vendor delivers the goods to the Place of Handover, loads the goods on the ship, and clears the goods for export. The risk of loss or damage to the goods passes to URBN when the goods are on board the vessel.
DDP - International shipments where the URBN Vendor is the Importer of Record. DDP is the maximum obligation to the vendor. Vendor is responsible for delivering goods to the named place of destination (URBN DC). Vendor bears all costs and risks involved in bringing the goods to the place of destination and must clear the goods for export and import. Vendor must pay all duties, taxes, and custom fees.
DC Shipping Addresses and Contact Information:
For reference, the DC addresses are found below. These addresses will be on each PO and Packing List. Please click here for where to find the “Ship To” location on your PO.
Email is the DC preferred and most efficient method of communication.
1. Reno Retail DC (REN)
6640 Echo Ave.
Reno, NV 89506
Phone: 775-971-1316 or 775-971-1309
Delivery Appointment Requests: REN Delivery Form
Email: RenoRetailAppt@urbanout.com
2. Reno Direct FC (RNO)
12055 Moya Blvd.
Reno, NV 89506
Phone: 775-971-1362
Delivery Appointment Requests: RNO Delivery Form
Email: RNODirectReceiving@urbanout.com
3. Gap Retail DC (GAP)
755 Brackbill Rd.
Gap, PA 17527
Phone: 717-442-1218
Delivery Appointment Requests: GAP Delivery Form
Email: GDCTransportationScheduling@urbn.onmicrosoft.com
4. Gap Direct FC (GFC)
766 Brackbill Rd.
Gap, PA 17527
Phone: 717-442-1000 ext. 2120
Delivery Appointment Requests: GFC Inbound Scheduling Request
Email: GapFCReceivingGroup@urbanout.com
Additional Contacts: Steve Tyburski – styburski@urbn.com and Luz Pena - lpena@urbanoutfitters.com
5. Bristol Rental FC (BRO) - Nuuly
2401 Green Lane
Levittown, PA 19057
Phone: 267-452-1036
Email: Jkerr@urbn.com
6. Indiana Fulfillment Center (IFC)
Urban Outfitters DC
501 Windy Ridge Road
Indiana, PA 15701
Phone: 724-822-9121
Email: IFCTransportationscheduling@urbn.com
7. Kansas City, Kansas Fulfillment Center (KC1)
11681 State Avenue
Kansas City, KS 66111
Delivery Appointment Requests: KC1 Delivery Form
Email: KCTransportationScheduling@urbn.onmicrosoft.com
8. Raymore, Missouri Fulfillment Center (KC3) - Nuuly
1300 S Dean Ave, Suite 100
Raymore, MO 64083-8789
Phone: 267-452-1037
Email: KC3Receiving@urbanout.com
DC Normal Hours of Operation:
Reno Retail DC (REN)
Monday – Friday
7:00 am – 1:00 pm PST
Reno Direct DC (RNO)
Monday – Friday
7:00 am – 2:00 pm PST
Gap Retail DC (GAP)
Monday – Friday
7:00 am – 2:00 pm EST
Gap Direct DC (GFC)
Monday – Friday
6:00 am – 2:00 pm EST
Bristol Rental DC (BRO)
Monday – Friday
6:00 am – 2:30 pm EST
Indiana Fulfillment Center (IFC)
Monday – Friday
6:30 am – 5:00 pm EST
Kansas City, Kansas Fulfillment Center (KC1)
Monday – Friday
7:00 am – 4:00 pm CST
Raymore, Missouri Fulfillment Center (KC3)
Monday – Friday
7:00 am – 2:30 pm CST
Merchandise delivery may be refused for the following reasons:
*If your PO is shipping to a URBN Facility in the UK, please follow the appropriate routing guide on the EU Vendor Website.